Plakat "Polska Fotografia 1978-2025" / A3

Dostępność: duża ilość
Wysyłka w: 48 godzin
Dostawa: Cena nie zawiera ewentualnych kosztów płatności sprawdź formy dostawy
Cena: 60,00 zł

Cena regularna:

60.00
Najniższa cena z 30 dni przed obniżką:
ilość szt.

towar niedostępny

dodaj do przechowalni
Producent: Fundacja Bęc Zmiana
Kod produktu: EC41-1749E

Opis

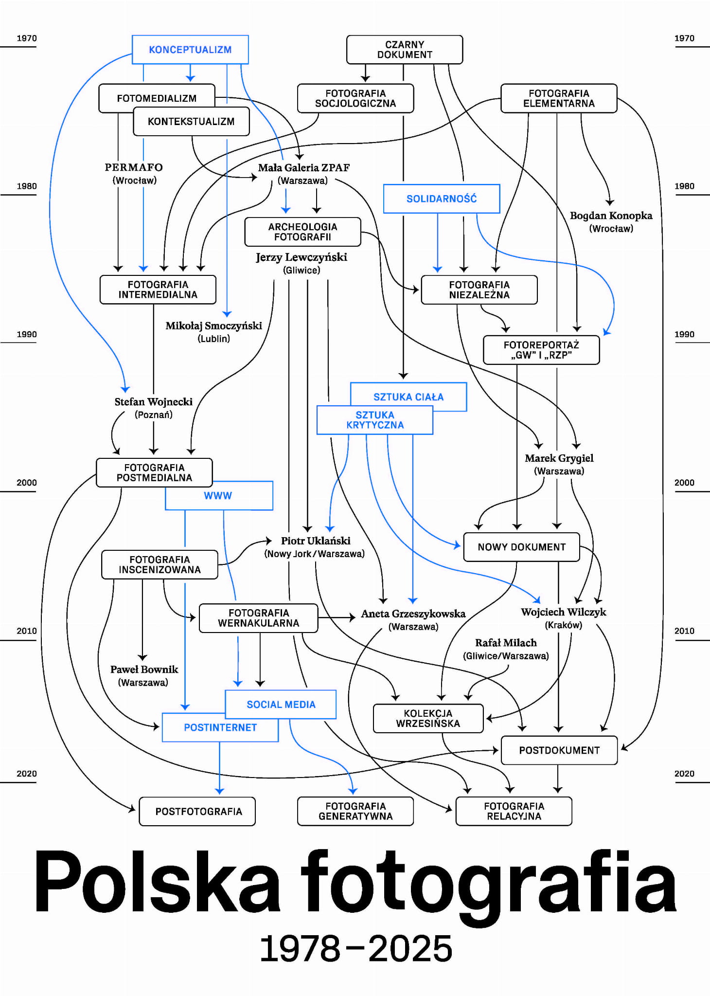
Adam Mazur, Polska fotografia 1978-2025, plakat 

Kolejny po "Fotografika 1927-1978" plakat będący historią polskiej fotografii opowiedzianą językiem przejrzystego schematu. Plakat przygotowany został przez Adama Mazura, krytyka i teoretyka fotografii, historyka sztuki i kuratora licznych wystaw fotografii, a także tekstów i publikacji poświęconych fotografii współczesnej.

Projekt graficzny: Damian Nowak

Zamów plakat Fotografika 1927-1978, format B2: https://sklep.beczmiana.pl/pl/p/Plakat-Fotografika-1927-1978/7516
 

Bezpieczeństwo

Koszty dostawy Cena nie zawiera ewentualnych kosztów płatności

Kraj wysyłki:
do góry
Sklep jest w trybie podglądu
Pokaż pełną wersję strony
Sklep internetowy Shoper.pl